伟德国际victor1946亚洲版-源自英国始于1946
(原华南理工大学广州公司)
伟德国际1946亚洲版
SCHOOL OF ECONOMICS
集团首页
Toggle navigation
首页
关于我们
伟德国际1946亚洲版简介
组织架构
团队建设
办事指南
教学管理
课表下载
考试安排
教务通知
教务下载
教务数据库
党建工作
党总支概况
重要通知
工作动态
员工工作
通知公告
军训动态
人才招聘
招生信息
专升本
就业指导
实习基地
就业信息
质量工程
教改项目
精品教材
人才培养创新
资源共享课
人才培养
科学研究
科研动态
科研项目
研究成果
实验中心
重点研究基地
基地简介
基地动态
研究成果
研究期刊
人才招聘
招生信息
专升本
就业指导
实习基地
就业信息
首页
人才招聘
就业信息
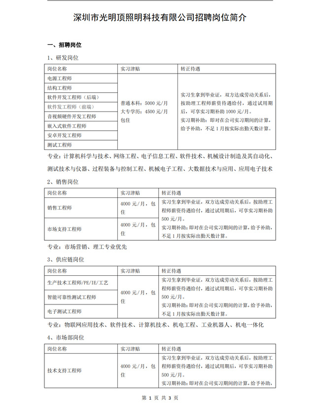
招聘信息 | 深圳市光明顶照明科技有限公司
2023-03-08 10:07:43
学促宣传
浏览次数:
88